2020广电物联网应用创新大赛于今日正式启动

2020-08-22
778
分享

8月10日下午,2020广电物联网应用创新大赛启动仪式在位于余杭的华数物联网创新基地拉开帷幕。本次大赛由华数数字电视传媒集团有限公司主办,华数集团智慧广电产业研究院、华数传媒网络有限公司承办,华数物联网创新基地负责执行。华数传媒党委副书记、总裁乔小燕,中广有线董事长、总裁沈子强,以及华数集团战略发展部、华数传媒、浙江华数、华数物联网创新基地的相关负责人出席活动。






一、大赛主题





物联感知世界,创新引领未来。

——2020广电物联网应用创新大赛

主办单位:

华数数字电视传媒集团有限公司

承办单位:

华数集团智慧广电产业研究院

华数传媒网络有限公司

执行单位:

华数物联网创新基地





二、大赛介绍





2020广电物联网应用创新大赛以“物联感知世界,创新引领未来”为主题,依托华数物联网创新基地,加速推动广电物联网行业发展,邀请各企业、社会组织及个人探索广电物联网创新应用,以服务美好生活,助力数字治理,促进数字经济发展为目标,提供推动广电物联网技术与产业深度融合的应用创新解决方案。




三、赛题设置





本次大赛围绕城市管理、未来乡村、美好生活、智慧商贸、智能制造、广电5G应用等六大场景开展广电物联网应用创新竞赛,场景应用力求技术新颖、市场潜力大、价值突出。

1.城市管理

解决以交通、环境、治安、消防、停车、垃圾分类等为代表的城市各类管理问题,助力社会治理现代化;推动智慧化园区建设,解决人员管理、消防安全、危化品园区安全等管理和服务痛点,全方位提升园区管理和政府监管能力。

2.未来乡村

围绕美丽乡村建设,促进生态、娱乐、农文旅等方面的智慧化建设;打造智慧农业、智慧林水、智慧畜牧、乡村生态园区等信息服务体系,构建未来乡村模式,助力乡村振兴。

3.美好生活

助力老旧小区改造、美丽城镇和未来社区建设;构建智能家居、居家养老、健康医养等便民生活场景;优化住、行、游、购等各场景的用户体验。

4.智慧商贸

构建规模化智慧抄表场景,促进能源安全及便捷管理;围绕智慧门店、无人贩售、智慧农贸等角度打造新零售场景;推动智慧物流、智慧仓储建设,促进商业支撑体系智慧化。

5.智能制造

生产制造智能化,打造系统化、多层次的工业物联网体系;促进数据开放共享,保障产业链安全,打造工业物联网开源生态;积极探索“5G+智能制造”。

6.广电5G场景应用

发挥广电5G 700MHz黄金频段和融媒体特色,积极探索“5G+智慧园区”、“5G+未来社区”、“5G+公共服务”等具有广电5G特色的场景应用。




四、参赛对象及竞赛规则





1.参赛对象

全国各类科技企业、广电网络公司、研究机构、科研院所等机构,高校师生、团队、个人开发者等均可报名参赛,不限年龄。参赛队伍可以单人组队,或者多人自由组队,每支队伍人数上限5人。如果是多人团队,则需指定一名队长,负责各阶段的作品材料提交及沟通事宜。

2.参赛规则

提交的参赛方案必须是团队及个人独立完成的原创方案,不得抄袭,不得违反任何相关的法律法规,否则将取消参赛资格。

3.参赛作品要求

①围绕城市管理、未来乡村、美好生活、智慧商贸、智能制造、广电5G场景应用等六大场景征集广电物联网应用创新方案,要求体现作品创新性、可行性和规模化市场潜力。

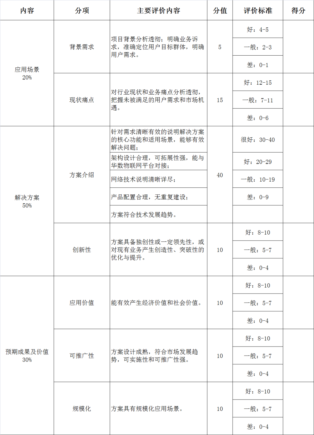
②应用创新方案内容包括:方案摘要(对方案做整体介绍);应用场景(拟解决问题或服务对象);解决方案(针对问题需求,说明技术、产品解决方案);预期成果(含规模化程度)及价值(经济价值、社会价值);网络通信技术(LoRa、NB-IoT、Wi-Fi、ZigBee、Sigfox、广电5G等)等。

③应用创新方案以PPT形式呈现,以PDF格式提交,所有素材包括但不限于文字、图片、视频、网站等。

4.评审委员会

大赛评委由物联网领域著名专家、广电行业专家、行业主管部门领导组成,参加具体评审工作。




五、赛程设置





赛程分为报名、初赛、决赛、颁奖及路演五个阶段。

1.报名及初赛阶段

报名时间:2020年8月11日-2020年8月25日,参赛团队提交参赛作品;

初赛阶段:8月26日起,参赛作品通过“华数物联”官方微信进行投票,线上得分以50%折算计分;评审委员会根据各项指标进行评分,评分结果以50%折算计分;根据初赛结果选取不少于50%的参赛方案进入决赛环节。

2.决赛阶段

2020年9月上旬

组织参赛团队对入围方案进行讲解并回答评审委员会提问(每个团队限时20分钟,其中10分钟进行自我陈述,10分钟进行提问)。评审委员会根据参赛方案和现场交流状况进行评分,评出获奖方案。

3.大赛颁奖及路演

2020年9月中旬

在杭州余杭举行颁奖典礼,对获奖团队予以嘉奖,并请获奖方案进行大会路演。




六、奖励办法





2020广电物联网应用创新大赛评选:

一等奖1名,奖金5万元;

二等奖3名,奖金各2万元;

三等奖6名,奖金各1万元;

优秀奖若干,奖金各0.5万元。

获奖作品纳入华数物联网创新基地产品库,优先市场推广并试点上线。




七、其他事宜





大赛组织方有权将参赛获奖作品、相关信息用于宣传及媒体发布、官方网站浏览、展览(含巡展)、应用推广等。




八、合作支持单位








九、报名渠道





参赛方案可通过“华数物联”官方微信进行线上报名,并将参赛方案发送至wasuiot@yh.wasu.com,邮件标题为“团队名称+参赛领域+参赛作品名称”。

附件:评委会评分标准(初赛)


写下您的评论吧